为规范北京住房公积金执法领域内对违法行为的行政处罚自由裁量权,9月14日北京住房公积金管理中心发布《北京住房公积金行政处罚裁量基准》,明确单位未按规定办理住房公积金缴存登记,按逾期时长处1万元以上5万元以下不等的罚款。
单位未按规定办理公积金 按超过时长分档罚款
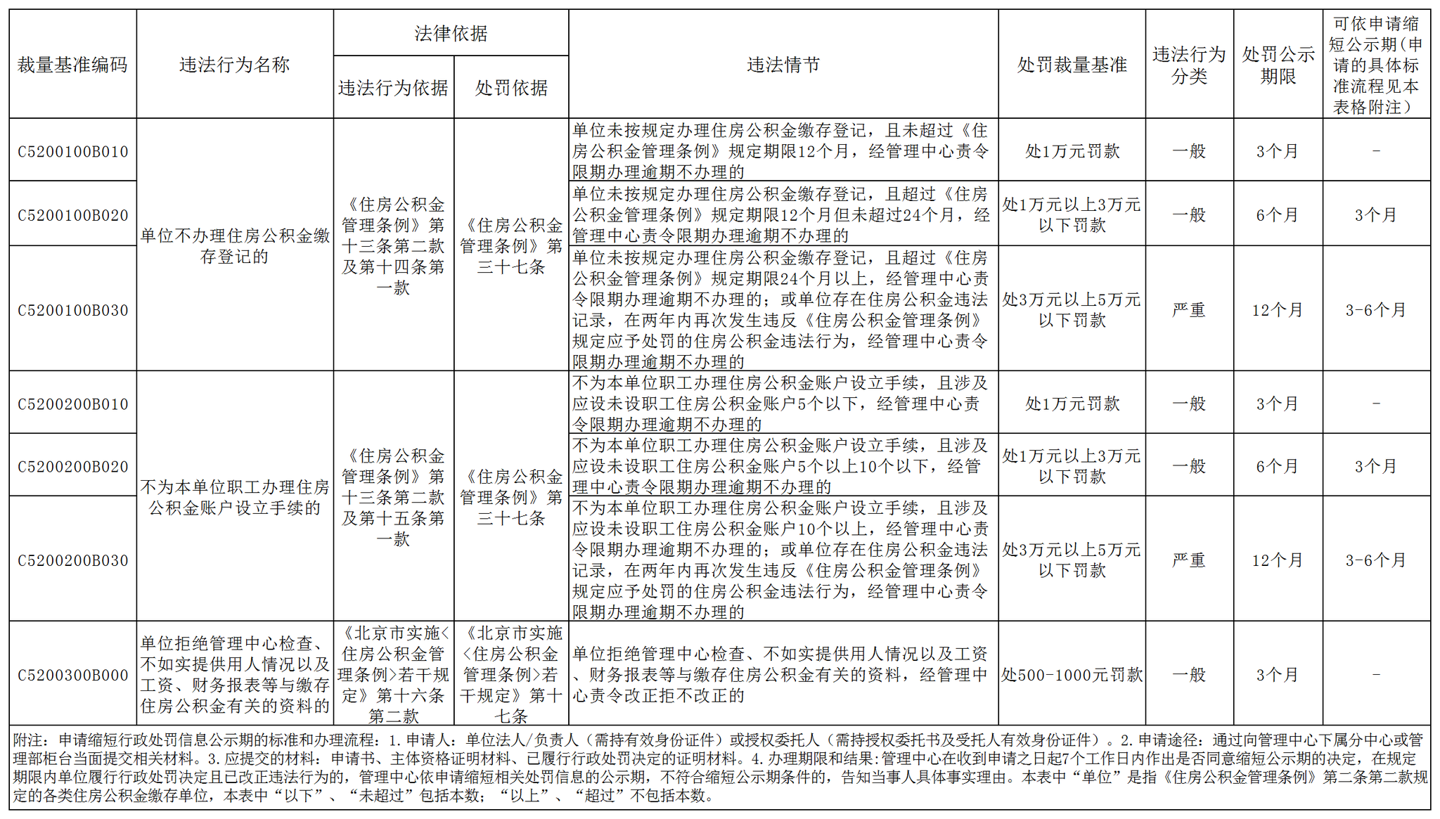
该《基准》明确了行政处罚的事项、依据以及不同违法情节对应的处罚裁量阶次,按照一般违法行为、严重违法行为进行分类,并针对不同类别违法行为,分别设定处罚信息公示期限,明确行政相对人可申请缩短的公示期限和办理流程。
《基准》明确,单位不办理住房公积金缴存登记或不为职工办理住房公积金账户设立手续,经管理中心责令限期办理逾期不办理的,根据《住房公积金管理条例》相关规定,处1万元以上5万元以下的罚款。根据违法情节,分别按照超过规定办理时限的时间以及涉及应设未设职工住房公积金账户数量分档予以处罚。
例如,单位未按规定办理住房公积金缴存登记,但未超过规定期限12个月,处1万元罚款,公示期3个月;超过规定期限12个月但未超过24个月,处1万元以上3万元以下罚款,公示期限6个月;超过规定期限24个月,处3万元以上5万元以下罚款,公示期限12个月。
若单位为职工办理住房公积金,但存在生产经营困难,可否降低住房公积金缴存比例或者暂缓缴存?对此,北京住房公积金管理中心相关负责人表示,经职工代表大会或工会讨论通过,没有职工代表大会的,经全体职工2/3以上同意,可在1%-4%范围内申请降低比例缴存住房公积金或者缓缴。
违法行为轻微并主动改正 可不予处罚
此外,单位拒绝管理中心检查、不如实提供用人情况以及工资、财务报表等与缴存住房公积金有关资料,经管理中心责令改正拒不改正的,可以处500元以上1000元以下罚款。
同时,《基准》坚持处罚与教育相结合,也明确了不予行政处罚的具体情形。包括违法行为轻微并主动改正,没有造成危害后果的;单位收到《北京住房公积金管理中心责令限期办理通知书》后,在规定时限内完成整改的;其他依法不予行政处罚的情形。
行政处罚信息的公示期限是否可以申请缩短,如何操作?相关负责人表示,单位违反相关规定被处罚后,在规定期限内履行行政处罚决定且已改正违法行为的,可由单位法定代表人/负责人(需持有效身份证件)或授权委托人(需持授权委托书及受托人有效身份证件)到管理中心下属分中心或管理部柜台当面提交相关材料。
管理中心在收到申请之日起7个工作日内作出是否同意缩短公示期的决定,在规定期限内单位履行行政处罚决定且已改正违法行为的,管理中心依申请缩短相关处罚信息的公示期,不符合缩短公示期条件的,告知当事人具体事实理由。




